[国内] 一医院太平间招聘要求能搬运尸体,录用需经笔试和面试,劳务公司:还涉及保存...

查看:10429

云南一医院太平间招聘要求能搬运尸体,录用需经笔试和面试,劳务公司:还涉及保存尸体、移交家属等工作,月薪四千左右,有百来人报名
“云南医院太平间招聘,要求能搬运尸体”,近日,曲靖中心医院太平间的招聘公告引发热议。
af390d14ce3b4501b5a11e52eb4bf37b.jpeg
网络截图。
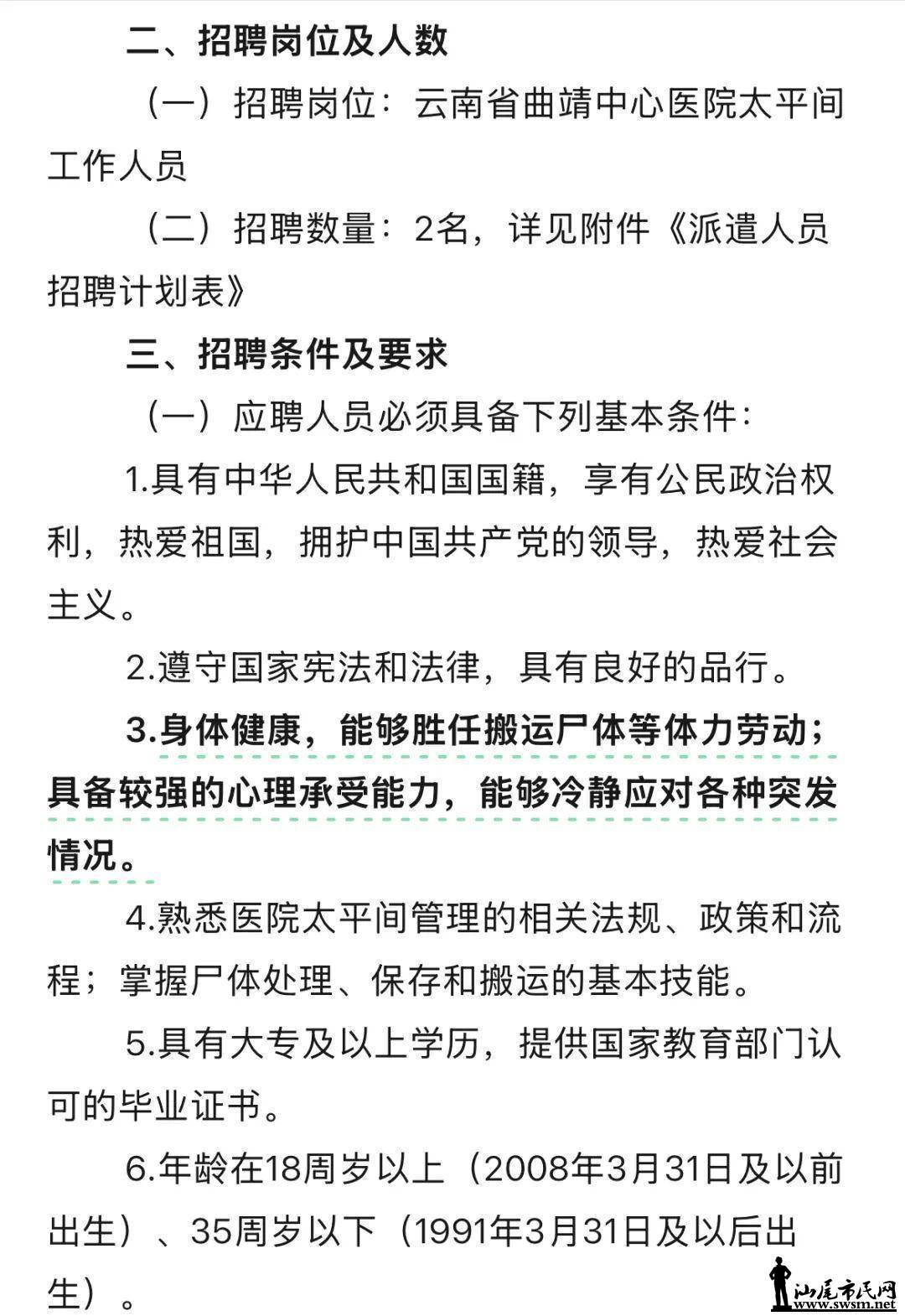
招聘信息显示,招聘劳务派遣太平间工作人员2名,要求18-35周岁,大专学历以上,身体健康,能够胜任搬运尸体等体力劳动,具有较强的心理承受能力,熟悉太平间管理的法规政策,掌握尸体处理、保存和搬运的基本技能。录用需经笔试和面试,笔试内容主要为招聘岗位相关综合知识及专业知识。
b4c3d05f52b442c4a5632811b75ad51f.png
d87e2484b43348978f48633e4fbb2beb.png
6dbdc4038577448fa9c9b319133aaf5a.png
网络截图。
网友热议,“搬个尸体还条件如此高,还35岁以下”,“考试去扛尸体,活久见了“,“这个工作胆子大有力气愿意干就行,整那么多条条框框”。
151f2800714b41908764aac86ab38716.png
网络截图。
4月7日,相关劳务公司的工作人员告诉潇湘晨报晨视频记者,报名已经截止,有百来人报名,都是二三十岁的人,也有35岁以上的人来报名,他们驳回了,“工作有夜班,年纪大了吃不消。”
工作人员说,因为岗位特殊,招的是劳务派遣,肯定会有议论,我们也知道。”工作人员说,这份工作不只是搬运尸体,还涉及到保存尸体,移交家属等工作,“最基础的知识和学历我们还是有要求的,这毕竟是在医院工作,不是那么简单。“
此外,工作人员透露,薪资每月4000元左右。
曲靖中心医院的工作人员告诉记者,劳务派遣都是第三方负责招聘,而之所以采取笔试面试的形式,”那么多人投来简历,怎么确定哪个人比较合适,他们可能就采取这种方式,更公平公正一点。”
来源:潇湘晨报·晨视频记者 钱嘉鑫


分享到
好友 朋友圈 QQ好友 微博 QQ空间
报料
好友 朋友圈 QQ好友 微博 QQ空间
取消

关闭
全站热点