[民生] 各地公开征集违法违规使用医保基金线索 最高奖励20万元

查看:55886

新京报讯 据国家医保局微信公众号消息,近日,为深化医保基金管理突出问题整治,充分调动广大人民群众参与医保基金监管的积极性、主动性,全国各地医保部门陆续发布公告,面向全社会公开征集违法违规使用医保基金问题线索,接受群众举报监督,举报线索经查证属实,将按规定给予奖励,最高奖励20万元。
欢迎广大人民群众、社会各界积极参与医保基金使用管理监督,如实反映涉嫌欺诈骗保和违法违规使用医保基金问题线索,共筑医保基金安全防线,守护好群众自己的“看病钱”“救命钱”。
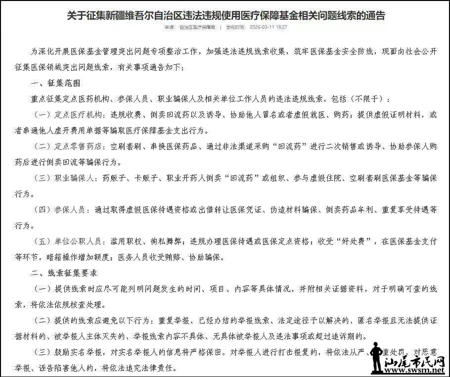
新疆维吾尔自治区医疗保障局关于征集问题线索的通告
0cb2bfce38e140a2a3c151f08173603f.jpeg
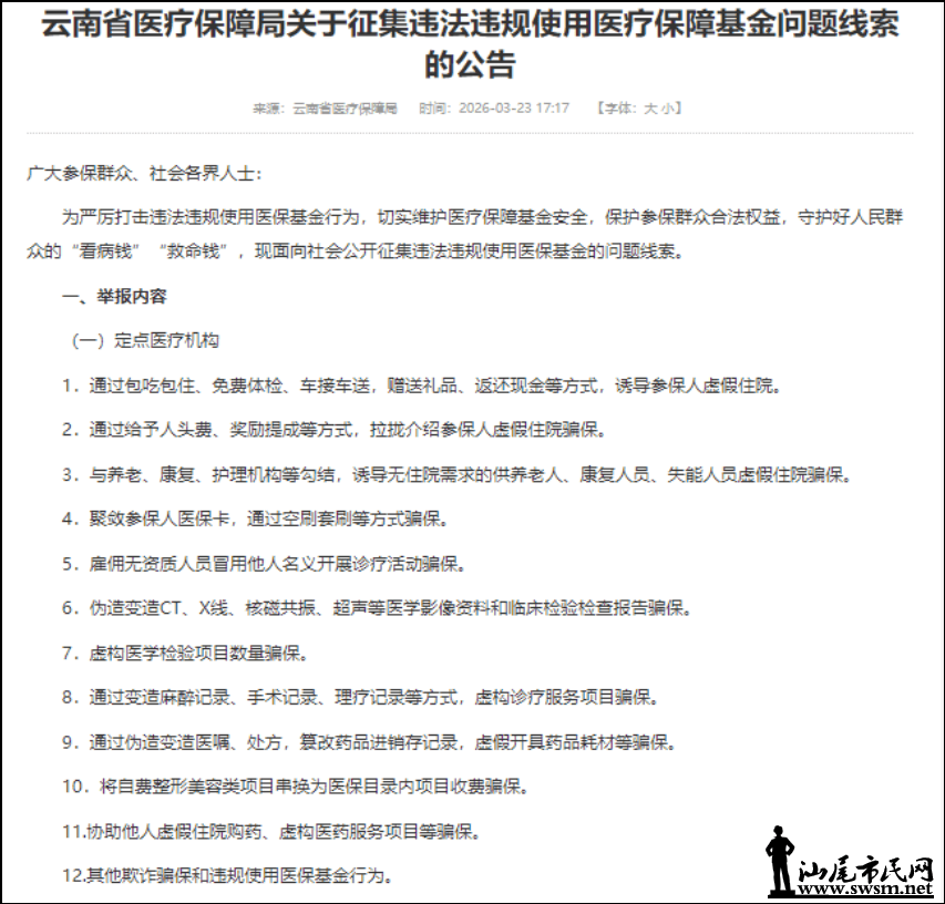
云南省医疗保障局关于征集问题线索的公告
2510f146cc034bc9b85a161a4c7e77a3.png
陕西省医疗保障局关于征集线索的通知
f5f110ae162a4ad69f8a60ffe4fb90a5.jpeg
分享到
好友 朋友圈 QQ好友 微博 QQ空间
报料
好友 朋友圈 QQ好友 微博 QQ空间
取消

关闭
全站热点